

新闻中心
新闻中心世界杯小组赛中的积分奥秘
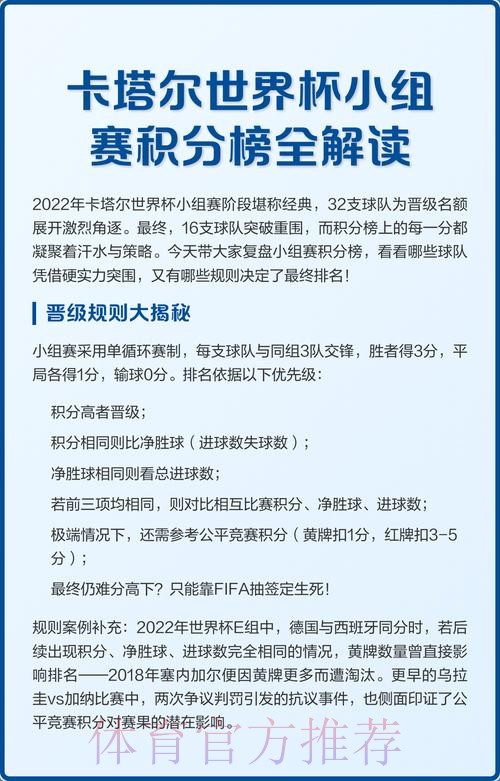
在每一届世界杯中,小组赛阶段往往比淘汰赛更考验稳定性和整体规划,而真正支配这一阶段走向的,就是看似简单却极具策略意味的小组赛积分方法。很多球迷只记得赢球拿三分平局一分,却很少深入思考,为什么要这样设计,又为什么同分球队的排名会如此复杂。理解积分背后的逻辑,不仅能帮助我们看球时更清晰地预测出线形势,也能让人真正体会到世界杯赛制安排中那种兼顾公平与观赏性的精妙权衡。

基本积分规则的形成与演变
世界杯小组赛积分方法的核心,就是那条被反复引用的原则 胜一场得三分 平一场得一分 负一场得零分。如今看起来理所当然的规则,其实并非一开始就如此。在早年的国际足球赛事中,普遍采用的是“胜两分平一分”的体系,那时鼓励的是稳健和不败,球队可以通过连续平局取得相对不错的排名。然而随着足球向更高对抗性和观赏性发展,国际足联逐渐意识到,如果不在机制上给予“进攻取胜”更高的价值,比赛会变得保守、沉闷,尤其在小组赛中,一些球队宁愿通过密集防守拿到一分,也不愿冒险争取胜利。于是,现代世界杯确立了三分制,让成功赢下一场球的价值相当于三场平局的总和,从制度层面激励球队主动进攻、争取胜利。
小组赛积分方法的结构性意义

从结构上看,每支球队在小组中通常会进行三场比赛,积分成为衡量小组表现的第一指标。积分高低直接揭示了球队在胜负方面的整体成绩,而不是单场运气:偶然拿到一场大胜并不能弥补连续不胜的事实,积分方法注重的是结果稳定性。比如,一支球队如果取得两胜一负,总积分为六分,通常就非常接近出线甚至锁定小组前二;而一胜两平得到五分,虽然保持不败,在积分层面反而略低于两胜一负,这充分体现了三分制对“赢球能力”的重视。可以说,小组赛的积分方法不仅是计分工具,更是行为导向机制,它在无形中推动球队权衡风险与收益,在保守防守与积极进攻之间寻找最优解。
同分情况下的名次排序逻辑

在世界杯小组赛中,仅靠积分并不能完全分出高下,尤其在竞争激烈的小组,出现两队甚至三队同分的情况十分普遍。因此,除了基础积分方法之外,名次排序规则成为理解小组出线形势的关键。通常情况下,当球队积分相同时,会依次比较以下几项:净胜球 总进球数 相互战绩等指标。首先,“净胜球”表达了球队在进攻与防守两个维度的综合优势,一支常常小胜或小负的球队,在净胜球上就可能不如偶有大胜但也存在失利的对手。其次,“总进球数”反映了进攻效率,这延续了积分规则鼓励进攻的基本原则,即便在分数相同的前提下,依旧鼓励球队在小组赛阶段多进球。最后,“相互战绩”则是对直接交锋结果的尊重,避免出现某队整体数据漂亮却在关键对决中不占上风的矛盾。
积分方法中的进攻鼓励机制
当我们把积分方法与名次排序规则放在一起看,就会发现一种非常清晰的导向:“争胜优先 多进球加分 无形中惩罚保守足球”。三分制迫使球队在能争取三分的时候不能轻易满足于一分,净胜球和总进球数又让球队在已经领先的情况下,不必过早收缩阵型,而是继续尝试攻入更多进球。这种机制设计的结果是,即便在纸面上实力有差距的对决中,弱队也可能因为需要净胜球而比想象中更为主动,强队则不敢“收着踢”。在某种意义上,小组赛积分方法构成了世界杯攻势足球的制度根基,它用看似冷冰冰的数字规则,强行把比赛拉向更开放、更戏剧化的方向。
案例分析 小组出线形势的微妙变化
为了更直观地理解积分方法的作用,可以构建一个简化的小组案例。假设一个四队小组中,在打完两轮后,形势如下:球队A两战全胜积六分,球队B一胜一负积三分,球队C两平积两分,球队D两负积零分。按照直觉,最后一轮似乎只剩“谁和A一起出线”的问题。但要真正看清局势,就必须结合积分方法和名次排序。例如,如果最后一轮中,球队C战胜A,而B只能战平D,则最终积分将变为: A7分 B4分 C5分 D1分,这时C将依靠最后一轮的胜利和积分反超,获得出线资格。更复杂的情况是当B、C、D三队都有理论出线可能时,某些球队在最后一轮中会根据净胜球、总进球数的差距制定不同的战术目标:有的需要“必须大胜”,有的则可能“赢任意比分即可”。这种情形充分体现了小组赛积分方法的影响力——它不仅决定结果,还深刻塑造了每一轮比赛的节奏和态度。
积分方法对战术选择的潜在影响
从教练视角看,世界杯小组赛积分方法实际上成为制定战术计划的重要依据。由于通常前三轮就决定命运,教练必须在不同阶段灵活调整策略:首战往往被视为“基础分”,既要追求胜利,又要避免惨败影响净胜球;第二轮则根据首战结果决定是保平求稳还是孤注一掷;到了第三轮,更是要结合当前积分、净胜球和其他球队的对阵情况进行综合判断。因此,我们常见到一些球队在最后一轮表现出极端风格:要么全盘压上,要么极端收缩,其背后都是对积分方法的理性反应。而观众口中的“算分大战”本质上就是各队围绕积分方法进行的策略博弈。
公平与心理博弈的平衡
一个优秀的积分制度不仅要体现竞技公平,还要有效管理各队心理预期。世界杯小组赛积分方法在这方面做得相当微妙:一方面三分制保证了实力更强、敢于进攻的球队容易取得主动;另一方面,通过对同分球队依次比较净胜球、总进球数和相互战绩,尽量确保每一个进球和每一场比赛都具有真实价值,减少“无意义比赛”的出现。当球队知道即使已经出线,再多进一球也可能影响小组排名甚至后续对阵,他们就不会轻易放松,这使得小组赛的观赏性往往能保持到最后一轮。当然,这种安排也给球员带来了心理压力,尤其是在打平就能出线的局面下,如何在不保守到失去节奏的前提下控制风险,成为典型的心理博弈课题。
积分方法与“死亡之组”的戏剧张力
一旦小组整体实力接近,积分方法所带来的戏剧性会被放大。所谓“死亡之组”,往往就是每支球队都具备一定竞争力,每一场比赛都可能出现爆冷,结果便是三轮过后可能出现多队同分甚至彼此互胜互负的复杂局面。这时,积分方法配合净胜球和总进球数的排序规则,会让某一场看似不起眼的大胜或小负,成为最终出线名额的关键。球迷在计算“如果某队赢两球某队平局就会出现什么结果”的时候,其实是在顺着积分方法的逻辑推演结局。可以说,“死亡之组”的悬念感和戏剧张力,与其说来自实力接近,不如说是被这一整套积分与排名机制不断放大和凸显。
从观赛角度理解积分方法的价值
对于普通观众来说,理解世界杯小组赛积分方法,最直接的价值就是看懂形势。当解说员说“某队只要再拿一分就稳获出线”或“需要至少以两球优势取胜才保有希望”的时候,本质上都是围绕积分和排序规则做出的逻辑推演。只要掌握了“胜三平一负零”的基础规则,再结合净胜球和总进球数的优先级,就可以大致自己计算出各种可能的出线路径。这样一来,每一场小组赛中的每一个进球,都不再只是比分上的变化,更是出线可能性的重新分配。观赛的紧张感和参与感,也因此显著增强。
视角之外的延伸思考
世界杯小组赛积分方法看似只是几条简单的规则,却在几十年演变中沉淀了足球理念的变化:从重视不败到鼓励进攻,从单纯结果导向到兼顾过程指标。它通过积分 名次排序 战术反馈三者之间的互动,构成了一个完整的竞赛生态,让世界杯小组赛成为兼具公平性、刺激性和策略性的舞台。当我们再次在屏幕前为某支球队计算出线可能时,其实也是在与这套制度进行一场无形的对话;而正是这种既理性又充满悬念的积分方法,构成了世界杯小组赛独特而持久的魅力。